校企合作网欢迎您
入库院校
1567所
毕业生
286553人
入库企业
3027家
需求岗位
216291个
会员登录
|
会员注册
今天是:
全国服务热线:
0917-3456779
院 校
企 业
资 讯
首 页
综合资讯
院 校 库
企 业 库
校企合作会
校园招聘会
校企合作项目
会员专区
网上下载
凝心聚力促融合 校企携手启新程 —— 第 121 届产教融合校企合作暨访企拓岗人才供需洽谈会在南昌隆重召开
图说济南校企会
百廿盛会圆满落幕 谱写校企合作新篇章 ——第120届产教融合校企合作暨访企拓岗人才供需洽谈会在济南成功举办
图说郑州校企会
热烈祝贺第119届产教融合校企合作暨访企拓岗人才供需洽谈会圆满成功
图说太原校企会
第118届产教融合校企合作暨访企拓岗人才供需洽谈会在太原顺利召开
政策解读
当前位置:
首页
>>
综合资讯
>>
政策解读
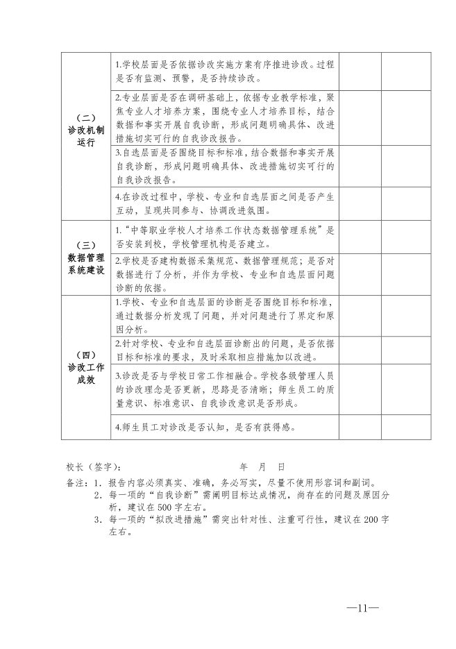
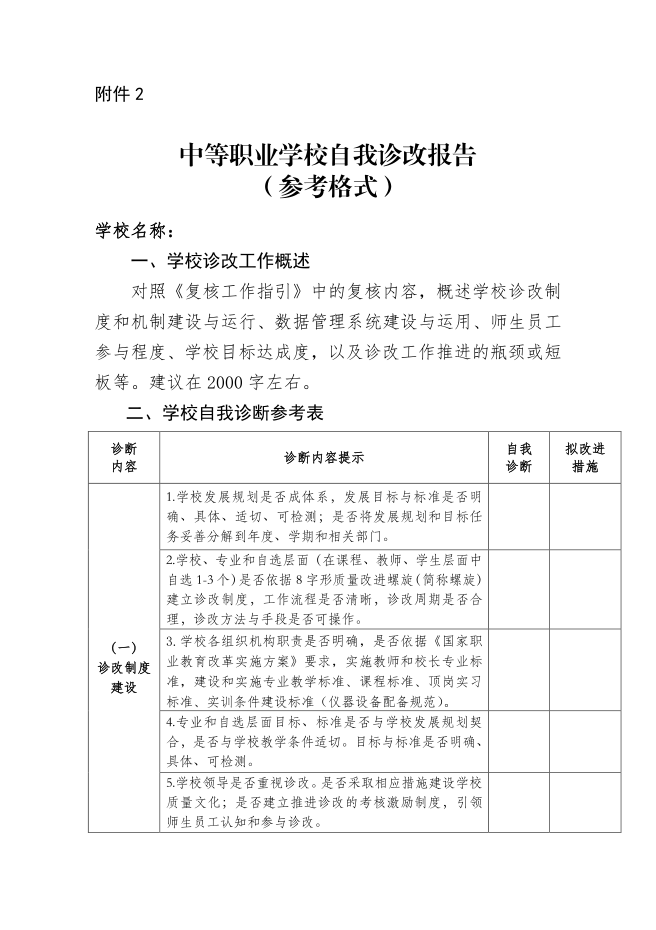
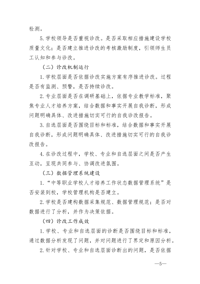
《中等职业学校教学工作诊断与改进试点学校复核工作指引(试行)》
[ 发布时间:2019-12-04 | 浏览:
4008
次 ]
来源:http://www.zyjyzg.org/article_dW93c2k%3D_d3dzc3l5_aXlmZHk%3D.html
[
上一篇
]
陕西省教育厅就《陕西省职业教育改革实施方案》答记者问
[
下一篇
]
陕西省高等职业学校教学工作诊断与改进实施方案